Category: Human Behavior and Cognitive Science

  • Don’t be an ass. The point of empiricism is to remove subjectivity. These tests

    Don’t be an ass. The point of empiricism is to remove subjectivity. These tests are the most empirical that we have in psychology. The point is that these tests do in fact measure what they purport to. And intelligence and conscientiousness do play out accordingly over time.


    Source date (UTC): 2021-06-21 15:44:03 UTC

    Original post: https://twitter.com/i/web/status/1407001376907988997

    Reply addressees: @Race__Realist

    Replying to: https://twitter.com/i/web/status/1407000880071720967

  • Conservatives (capitalizers) can identify Consumptives (leftists) by their appea

    Conservatives (capitalizers) can identify Consumptives (leftists) by their appearance, body language and behavior. Why? They lack a loyalty response, and often a limited self-regulatory response.

    Photos tell left from right.


    Source date (UTC): 2021-06-21 15:30:15 UTC

    Original post: https://twitter.com/i/web/status/1406997902900215814

  • IQ is just as scientific, just as accurate, and just as descriptive as high or speed of running.

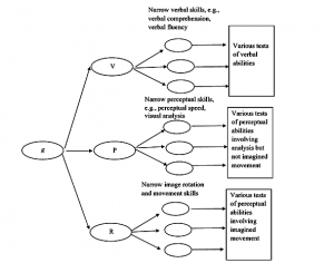
    IQ attempts to measure (g) which is your neurological response time. That’s it. It’s very simple. How much information does it take for you to identify a pattern and evolve a neurological connection before exhaustion of the pathways? It’s that simple. IQ is a predictor of not FAILING. Conscientiousness is more influential in success. We have this emphasis backwards. We have at least four faculties: Body, Intuition(Brain), Conscientiousness(Mind), and Intelligence(Reason), You can train body (fitness), brain (anti-neuroticism(mindfulness)), conscientiousness (discipline), and intelligence (education) – and we don’t – we pretend that people don’t need training in every one of those faculties. They don’t fudge the data. The bell curve is a the normal distribution (a natural limit due to biological ability). That’s what we see in the data. The psychometricians alter the sets of questions so that they each produce a normal distribution in a population. Otherwise, the test would accumulate bias. They don’t accumulate bias because they alter the questions so that they produce a normal distribution that describes people without bias. And no, there is no subjectivity in these tests, they are painfully objective and the very best measure in psychology. People just confuse the difference between general rate of learning (IQ) and time at a context (experience). IQ will always win over time, but only OVER time. The tests measure neurological response time (reaction time) in every single dimension we have been able to discover as a faculty in the brain. The brain is just a neural network. Some neural networks “have better road quality than others, so stimulation gets better mileage.”

    So people of the same relative age tend to cluster by their neurological response time. As such IQ = Score of accumulated patterns averaged across verbal and spatial, and then divided by age, to accommodate for experience gained by age. It’s simple, it works, always. Period. The difference between the races is a fact, but that fact can be abused. We know why the races evolved different intelligence. The information has been ‘canceled’ since the second world war. And ‘woke’ is a continuation of that process of ‘canceling’ the truth. We know why the differences between races: Self Domestication > Domestication Syndrome > Noteny > Slower Development > Greater Head-body Ratio > Bigger Brain > Less impulsive behavior > higher metabolism. Science is done. The debate is over. Now we have to solve the problem.

    IQ is not a social construct nor is race. IQ is the most scientific measure that we have. And the difference in the races is due to different degrees of self-domestication over the past 50 thousand years. Attached diagram Race diffs in underclasses unfit for market modernity.

      There is no cure for the class difference between whites-asians vs blacks-browns. Unless blacks-browns return to producing their own elites,financial class, middle class, the community will remain a permanent underclass while the upper brown-black continues to ‘defect’ to whites.

  • IQ is just as scientific, just as accurate, and just as descriptive as high or speed of running.

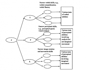
    IQ attempts to measure (g) which is your neurological response time. That’s it. It’s very simple. How much information does it take for you to identify a pattern and evolve a neurological connection before exhaustion of the pathways? It’s that simple. IQ is a predictor of not FAILING. Conscientiousness is more influential in success. We have this emphasis backwards. We have at least four faculties: Body, Intuition(Brain), Conscientiousness(Mind), and Intelligence(Reason), You can train body (fitness), brain (anti-neuroticism(mindfulness)), conscientiousness (discipline), and intelligence (education) – and we don’t – we pretend that people don’t need training in every one of those faculties. They don’t fudge the data. The bell curve is a the normal distribution (a natural limit due to biological ability). That’s what we see in the data. The psychometricians alter the sets of questions so that they each produce a normal distribution in a population. Otherwise, the test would accumulate bias. They don’t accumulate bias because they alter the questions so that they produce a normal distribution that describes people without bias. And no, there is no subjectivity in these tests, they are painfully objective and the very best measure in psychology. People just confuse the difference between general rate of learning (IQ) and time at a context (experience). IQ will always win over time, but only OVER time. The tests measure neurological response time (reaction time) in every single dimension we have been able to discover as a faculty in the brain. The brain is just a neural network. Some neural networks “have better road quality than others, so stimulation gets better mileage.”

    So people of the same relative age tend to cluster by their neurological response time. As such IQ = Score of accumulated patterns averaged across verbal and spatial, and then divided by age, to accommodate for experience gained by age. It’s simple, it works, always. Period. The difference between the races is a fact, but that fact can be abused. We know why the races evolved different intelligence. The information has been ‘canceled’ since the second world war. And ‘woke’ is a continuation of that process of ‘canceling’ the truth. We know why the differences between races: Self Domestication > Domestication Syndrome > Noteny > Slower Development > Greater Head-body Ratio > Bigger Brain > Less impulsive behavior > higher metabolism. Science is done. The debate is over. Now we have to solve the problem.

    IQ is not a social construct nor is race. IQ is the most scientific measure that we have. And the difference in the races is due to different degrees of self-domestication over the past 50 thousand years. Attached diagram Race diffs in underclasses unfit for market modernity.

      There is no cure for the class difference between whites-asians vs blacks-browns. Unless blacks-browns return to producing their own elites,financial class, middle class, the community will remain a permanent underclass while the upper brown-black continues to ‘defect’ to whites.

  • Absolutely positively and unfortunately, so much so that we are completely uncon

    Absolutely positively and unfortunately, so much so that we are completely unconscious of how little cognitive agency we have independent of it. Compound that with racial, class, sex personality and intelligence differences and you have what we see in mankind.


    Source date (UTC): 2021-06-21 14:02:05 UTC

    Original post: https://twitter.com/i/web/status/1406975714998562818

    Reply addressees: @Lord__Sousa @MrMatt444

    Replying to: https://twitter.com/i/web/status/1406974645333639175

  • IQ is not a social construct nor is race. IQ is the most scientific measure that

    IQ is not a social construct nor is race. IQ is the most scientific measure that we have. And the difference in the races is due to different degrees of self-domestication over the past 50 thousand years. Attached diagram Race diffs in underclasses unfit for market modernity. https://t.co/AIRa0aKcOA


    Source date (UTC): 2021-06-20 21:15:36 UTC

    Original post: https://twitter.com/i/web/status/1406722426948423691

    Reply addressees: @kareem_carr

    Replying to: https://twitter.com/i/web/status/1406300834057555972

  • No More Lies. The problem is that more than half of the ‘brown’ underclass canno

    No More Lies.
    The problem is that more than half of the ‘brown’ underclass cannot perform the most basic functions no matter how much training to find sustainable employment in a modern advanced economy – when in competition with whites and asians. Only when separate from them.


    Source date (UTC): 2021-06-20 21:14:16 UTC

    Original post: https://twitter.com/i/web/status/1406722091307749381

    Reply addressees: @kareem_carr

    Replying to: https://twitter.com/i/web/status/1406300834057555972

  • We know why the differences between races: Self Domestication > Domestication Sy

    We know why the differences between races:
    Self Domestication > Domestication Syndrome > Noteny > Slower Development > Greater Head-body Ratio > Bigger Brain > Less impulsive behavior > higher metabolism.

    Science is done. The debate is over.
    Now we have to solve the problem. https://t.co/8r84bk20UD


    Source date (UTC): 2021-06-20 21:12:48 UTC

    Original post: https://twitter.com/i/web/status/1406721722120904706

    Reply addressees: @kareem_carr

    Replying to: https://twitter.com/i/web/status/1406300834057555972

  • No. That’s false. That’s the normal distribution. THat’s what we see in the data

    No. That’s false. That’s the normal distribution. THat’s what we see in the data. The psychometricians alter the sets of questions so that they each produce a normal distribution in a population. Otherwise the test would accumulate bias. They don’t accumulate bias.


    Source date (UTC): 2021-06-20 21:02:39 UTC

    Original post: https://twitter.com/i/web/status/1406719165247930379

    Reply addressees: @kareem_carr

    Replying to: https://twitter.com/i/web/status/1406300834057555972

  • So people of the same relative age tend to cluster by their neurological respons

    So people of the same relative age tend to cluster by their neurological response time. As such IQ = Score of accumulated patterns averaged across verbal and spatial, and then divided by age, to accommodate for experience gained by age. It’s simple, it works, always. Period.


    Source date (UTC): 2021-06-20 21:01:03 UTC

    Original post: https://twitter.com/i/web/status/1406718764264177665

    Reply addressees: @MudKevin @kareem_carr

    Replying to: https://twitter.com/i/web/status/1406310684447543301