We are Cain (Agriculture and Metalwork) and They are Able (Pastoralists and Parasites). The battle of the Indo European Conquest Continues.
Source date (UTC): 2018-06-07 15:46:00 UTC
We are Cain (Agriculture and Metalwork) and They are Able (Pastoralists and Parasites). The battle of the Indo European Conquest Continues.
Source date (UTC): 2018-06-07 15:46:00 UTC
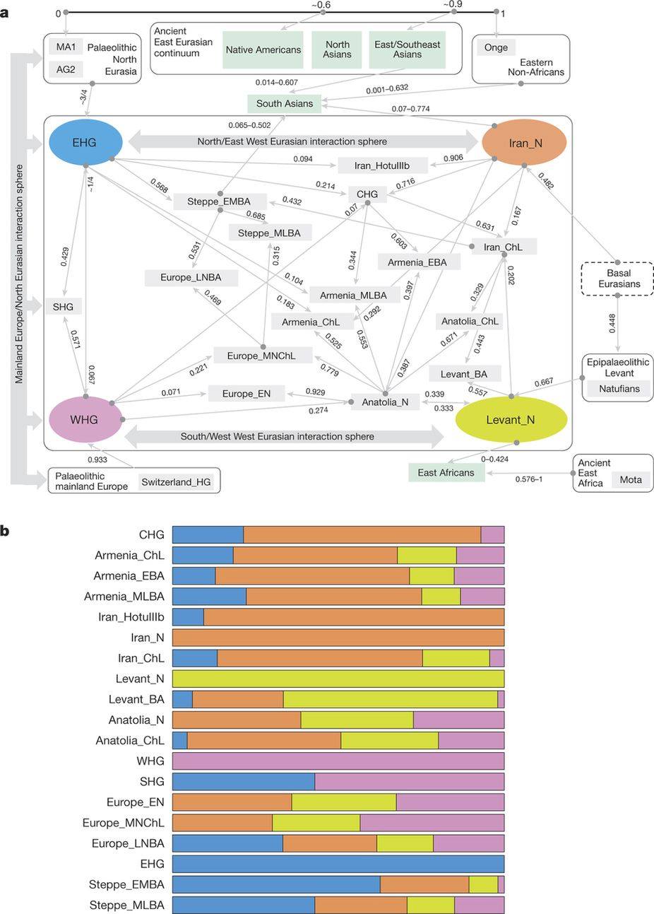
—“the earliest populations of the Near East derived around half their ancestry from a ‘Basal Eurasian’ lineage that had little if any Neanderthal admixture and that separated from other non-African lineages before their separation from each other.”—
This is interesting. Because we have been taught the opposite.
Source date (UTC): 2018-06-07 09:55:00 UTC
RACIALIZATION OF THE FIRST FARMERS
—“The first farmers of the southern Levant (Israel and Jordan) and Zagros Mountains (Iran) were strongly genetically differentiated, and each descended from local hunter–gatherers. By the time of the Bronze Age, these two populations and Anatolian-related farmers had mixed with each other and with the hunter–gatherers of Europe to greatly reduce genetic differentiation.”—
Source date (UTC): 2018-06-07 09:49:00 UTC
ORIGINS: THE RE-RACIALIZATION UNDER FARMING
—“The impact of the Near Eastern farmers extended beyond the Near East: farmers related to those of Anatolia spread westward into Europe; farmers related to those of the Levant spread southward into East Africa; farmers related to those of Iran spread northward into the Eurasian steppe; and people related to both the early farmers of Iran and to the pastoralists of the Eurasian steppe spread eastward into South Asia.”—
Source date (UTC): 2018-06-07 09:46:00 UTC
photos_and_videos/your_posts/34600386_10156409002247264_6252213906018664448_o_10156409002237264.jpg Radu M OleniucThere are a lot of discoveries in Romania and in the East in the recent years that were unaccounted for in most of the history books. Pestera cu Oase, for example, a cave in Romania is just being discovered by the scientific community.
https://www.youtube.com/watch?v=W8ZTp-gs-OkJun 07, 2018 9:06pm photos_and_videos/your_posts/34636649_10156409002317264_5069663200153174016_n_10156409002312264.jpg photos_and_videos/your_posts/34507538_10156409002457264_908564227973709824_o_10156409002447264.jpg —“the earliest populations of the Near East derived around half their ancestry from a ‘Basal Eurasian’ lineage that had little if any Neanderthal admixture and that separated from other non-African lineages before their separation from each other. The first farmers of the southern Levant (Israel and Jordan) and Zagros Mountains (Iran) were strongly genetically differentiated, and each descended from local hunter–gatherers. By the time of the Bronze Age, these two populations and Anatolian-related farmers had mixed with each other and with the hunter–gatherers of Europe to greatly reduce genetic differentiation. The impact of the Near Eastern farmers extended beyond the Near East: farmers related to those of Anatolia spread westward into Europe; farmers related to those of the Levant spread southward into East Africa; farmers related to those of Iran spread northward into the Eurasian steppe; and people related to both the early farmers of Iran and to the pastoralists of the Eurasian steppe spread eastward into South Asia.”—



Source date (UTC): 2018-06-06 23:07:00 UTC
photos_and_videos/TimelinePhotos_43196237263/34600386_10156409002247264_6252213906018664448_o_10156409002237264.jpg Radu M OleniucThere are a lot of discoveries in Romania and in the East in the recent years that were unaccounted for in most of the history books. Pestera cu Oase, for example, a cave in Romania is just being discovered by the scientific community.
https://www.youtube.com/watch?v=W8ZTp-gs-OkJun 07, 2018 9:06pm photos_and_videos/TimelinePhotos_43196237263/34636649_10156409002317264_5069663200153174016_n_10156409002312264.jpg photos_and_videos/TimelinePhotos_43196237263/34507538_10156409002457264_908564227973709824_o_10156409002447264.jpg —“the earliest populations of the Near East derived around half their ancestry from a ‘Basal Eurasian’ lineage that had little if any Neanderthal admixture and that separated from other non-African lineages before their separation from each other. The first farmers of the southern Levant (Israel and Jordan) and Zagros Mountains (Iran) were strongly genetically differentiated, and each descended from local hunter–gatherers. By the time of the Bronze Age, these two populations and Anatolian-related farmers had mixed with each other and with the hunter–gatherers of Europe to greatly reduce genetic differentiation. The impact of the Near Eastern farmers extended beyond the Near East: farmers related to those of Anatolia spread westward into Europe; farmers related to those of the Levant spread southward into East Africa; farmers related to those of Iran spread northward into the Eurasian steppe; and people related to both the early farmers of Iran and to the pastoralists of the Eurasian steppe spread eastward into South Asia.”—



Source date (UTC): 2018-06-06 23:07:00 UTC
—“Family is enemy number one of the State”—Tomás Rodriguez Villegas
People forget that the reason women have property rights was so that the church could break up the aristocratic families so that the church (state) could acquire their lands.
By the French revolution, half of the land in europe was dead capital.
Source date (UTC): 2018-06-06 20:06:00 UTC
Let me help you both: 1) We produce the social orders we can afford to produce. 2) We have the values we can afford to have in that social order. 3) We have the social orders and values that our demographics allow us to have. It’s physics and economics. Don’t congratulate yourself on circumstance.
GERMANY SAW HERSELF (RIGHTLY) AS A CIVILIZATION ENCIRCLED BY HOSTILE POWERS CONJECTURE —“The German Führer, as I have consistently maintained, is an evolutionist; he has consciously sought to make the practice of Germany conform to the theory of evolution. He has failed, not because the theory of evolution is false, but because he has made three fatal blunders in its application. The first was in forcing the pace of evolution among his own people; he raised their warlike passions to such a heat that the only relief possible was that of aggressive war. His second mistake lay in his misconception of the evolutionary value of power. All that a sane evolutionist demands of power is that it should be sufficient to guarantee the security of a nation; more than that is an evolutionary abuse of power. When Hitler set out to conquer Europe, he had entered on that course which brought about the evolutionary destruction of Genghis Khan and his Mongol hordes (see Chapter 34). His third and greatest mistake was his failure to realize that such a monopoly of power meant insecurity for Britain, Russia, and America. His three great antagonists, although they do not preach the doctrine of evolution, are very consistent exponents of its tenets.” —Sir Arthur Keith, Essays on Human Evolution, (London: Watts & Co., 1946), 210 (cf. Evolution and Ethics, (New York: G. P. Putnam’s Sons, 1947), 229.) REFUTATION by Aaron Kahland (SUMMARY ) “Germany saw itself as a civilization not merely an ‘Empire’ or a ‘state’ as this author indicates. A civilization that was encircled and threatened by outside powers.” I don’t want to presume what I’m to write is educational to the others here but I’ll try to elucidate my rebuttal to the author. He begins with the following: —“He has failed, not because the theory of evolution is false, but because he has made three fatal blunders in its application. The first was in forcing the pace of evolution among his own people.”— Unless I’m mistaken he’s implicitly admitting that Germany was destined to be the European superpower. I don’t think that is particularly contestable. Then he goes on to state his three reasons for this failure:’ 1. —“He raised their warlike passions to such a heat that the only relief possible was that of aggressive war.”— From what I have researched there is simply no evidence to support this claim. It is, instead, well documented that Germans, in 1939, remained war-weary – there were no outbreaks of relief or displays of ‘passion’. If Hitler believed Germans were in ‘heat’ – why were his war aims so modest – namely recovery of previously German territories in what was then Poland? Why not march against the historic enemy France, why not make the demand for the return of Alsace or Lorraine? Many, but Anglos in particular, constantly misconceive German expertise at war for German desire for war. I believe it is a self-delusion, ‘the Germans constantly best others on the battlefield – it can only be explained by their thirst for blood.’ It’s ridiculous as every serious scholar of war knows. 2. —“His second mistake lay in his misconception of the evolutionary value of power. All that a sane evolutionist demands of power is that it should be sufficient to guarantee the security of a nation; more than that is an evolutionary abuse of power. When Hitler set out to conquer Europe, he had entered on that course which brought about the evolutionary destruction of Genghis Khan and his Mongol hordes (see Chapter 34).”—- This is a remarkable claim coming from an Englishman. The only thing ‘sufficient’ is ‘to guarantee the security of a nation’? Wasn’t that what Britain claimed to be doing itself in WW2 – by declaring war on Germany? Is not the historical record clear that Hitler’s war aims were at all times to destroy, once and for all, Germany’s mortal foe to its East? That Germany’s survival depended on defeating Bolshevism? That Germany’s security depended on securing territory and resources in the East so that it could, next time, match the resources of the United States and the British Empire? Criticize Hitler’s ‘sanity’ if the author must – but how can he claim anything other than his goal was ‘guaranteeing the security of the nation.’ Equally bizarre is his statement on Genghis Khan. What evolutionary failure is he referring to? The blood of the Mongols stretches as far as Hungary. Is he confusing ‘nation’ for ’empire?’ 3. —“His third and greatest mistake was his failure to realize that such a monopoly of power meant insecurity for Britain, Russia, and America. His three great antagonists, although they do not preach the doctrine of evolution, are very consistent exponents of its tenets.”— This is nonsense. Why not state that ‘Stalin’s great mistake was his failure to realize a monopoly of power meant insecurity for Brtiain?’ The author misses the point – there was never going to be a German ‘monopoly’ of power. How was German power ever going to be overwhelming to the United States? The real problem was not a potential German monopoly on power but Britain’s objection to the very idea of the inevitability of German power. Germany perceived the means of survival of German civilization as necessitating strength to counter the mortal threat in the East. This fact dominated German thinking at least as far back as the dual alliance with Austria of 1879 and was at fever pitch by the time Russia and France signed an alliance in 1894. Germany saw itself as a civilization not merely an ‘Empire’ or a ‘state’ as this author indicates. A civilization that was encircled and threatened by outside powers. Britain never, ever, felt this sensation and this, I believe, helps to understand this author’s analytical error. His analysis is, in my view, superficial and erroneous.
GERMANY SAW HERSELF (RIGHTLY) AS A CIVILIZATION ENCIRCLED BY HOSTILE POWERS CONJECTURE —“The German Führer, as I have consistently maintained, is an evolutionist; he has consciously sought to make the practice of Germany conform to the theory of evolution. He has failed, not because the theory of evolution is false, but because he has made three fatal blunders in its application. The first was in forcing the pace of evolution among his own people; he raised their warlike passions to such a heat that the only relief possible was that of aggressive war. His second mistake lay in his misconception of the evolutionary value of power. All that a sane evolutionist demands of power is that it should be sufficient to guarantee the security of a nation; more than that is an evolutionary abuse of power. When Hitler set out to conquer Europe, he had entered on that course which brought about the evolutionary destruction of Genghis Khan and his Mongol hordes (see Chapter 34). His third and greatest mistake was his failure to realize that such a monopoly of power meant insecurity for Britain, Russia, and America. His three great antagonists, although they do not preach the doctrine of evolution, are very consistent exponents of its tenets.” —Sir Arthur Keith, Essays on Human Evolution, (London: Watts & Co., 1946), 210 (cf. Evolution and Ethics, (New York: G. P. Putnam’s Sons, 1947), 229.) REFUTATION by Aaron Kahland (SUMMARY ) “Germany saw itself as a civilization not merely an ‘Empire’ or a ‘state’ as this author indicates. A civilization that was encircled and threatened by outside powers.” I don’t want to presume what I’m to write is educational to the others here but I’ll try to elucidate my rebuttal to the author. He begins with the following: —“He has failed, not because the theory of evolution is false, but because he has made three fatal blunders in its application. The first was in forcing the pace of evolution among his own people.”— Unless I’m mistaken he’s implicitly admitting that Germany was destined to be the European superpower. I don’t think that is particularly contestable. Then he goes on to state his three reasons for this failure:’ 1. —“He raised their warlike passions to such a heat that the only relief possible was that of aggressive war.”— From what I have researched there is simply no evidence to support this claim. It is, instead, well documented that Germans, in 1939, remained war-weary – there were no outbreaks of relief or displays of ‘passion’. If Hitler believed Germans were in ‘heat’ – why were his war aims so modest – namely recovery of previously German territories in what was then Poland? Why not march against the historic enemy France, why not make the demand for the return of Alsace or Lorraine? Many, but Anglos in particular, constantly misconceive German expertise at war for German desire for war. I believe it is a self-delusion, ‘the Germans constantly best others on the battlefield – it can only be explained by their thirst for blood.’ It’s ridiculous as every serious scholar of war knows. 2. —“His second mistake lay in his misconception of the evolutionary value of power. All that a sane evolutionist demands of power is that it should be sufficient to guarantee the security of a nation; more than that is an evolutionary abuse of power. When Hitler set out to conquer Europe, he had entered on that course which brought about the evolutionary destruction of Genghis Khan and his Mongol hordes (see Chapter 34).”—- This is a remarkable claim coming from an Englishman. The only thing ‘sufficient’ is ‘to guarantee the security of a nation’? Wasn’t that what Britain claimed to be doing itself in WW2 – by declaring war on Germany? Is not the historical record clear that Hitler’s war aims were at all times to destroy, once and for all, Germany’s mortal foe to its East? That Germany’s survival depended on defeating Bolshevism? That Germany’s security depended on securing territory and resources in the East so that it could, next time, match the resources of the United States and the British Empire? Criticize Hitler’s ‘sanity’ if the author must – but how can he claim anything other than his goal was ‘guaranteeing the security of the nation.’ Equally bizarre is his statement on Genghis Khan. What evolutionary failure is he referring to? The blood of the Mongols stretches as far as Hungary. Is he confusing ‘nation’ for ’empire?’ 3. —“His third and greatest mistake was his failure to realize that such a monopoly of power meant insecurity for Britain, Russia, and America. His three great antagonists, although they do not preach the doctrine of evolution, are very consistent exponents of its tenets.”— This is nonsense. Why not state that ‘Stalin’s great mistake was his failure to realize a monopoly of power meant insecurity for Brtiain?’ The author misses the point – there was never going to be a German ‘monopoly’ of power. How was German power ever going to be overwhelming to the United States? The real problem was not a potential German monopoly on power but Britain’s objection to the very idea of the inevitability of German power. Germany perceived the means of survival of German civilization as necessitating strength to counter the mortal threat in the East. This fact dominated German thinking at least as far back as the dual alliance with Austria of 1879 and was at fever pitch by the time Russia and France signed an alliance in 1894. Germany saw itself as a civilization not merely an ‘Empire’ or a ‘state’ as this author indicates. A civilization that was encircled and threatened by outside powers. Britain never, ever, felt this sensation and this, I believe, helps to understand this author’s analytical error. His analysis is, in my view, superficial and erroneous.