Category: Civilization, History, and Anthropology

  • The Century of Pseudoscience: the Second Abrahamic Counter Enlightenment, and th

    The Century of Pseudoscience: the Second Abrahamic Counter Enlightenment, and the Second Attempt to destroy the Western Empire.


    Source date (UTC): 2018-02-04 22:51:49 UTC

    Original post: https://twitter.com/i/web/status/960284786593030144

    Reply addressees: @Outsideness

    Replying to: https://twitter.com/i/web/status/959995192974524416


    IN REPLY TO:

    @Outsideness

    Insofar as the West is concerned (and outside the realm of information technology) the 20th Century isn’t fit to shine the 19th Century’s shoes. …

    Original post: https://twitter.com/i/web/status/959995192974524416

  • THEY MATTER: SPECIES, BREED, RACE, CIVILIZATION The terms Species(undomesticated

    THEY MATTER: SPECIES, BREED, RACE, CIVILIZATION

    The terms Species(undomesticated animals), Breed(domesticated animals), Race/Subrace/Tribe/Class/Clan (Humans), and Civilization/Nation/Country/Polity(organization) evolved in different disciplines in order to differentiate morphological, behavioral, intellectual, and preferential differences.

    The point of demarcation in Species is for the purpose of defining group membership including morphological, behavioral, social and reproductive membership. The point of demarcation in breeds is for the preservation of common traits. The point of demarcation in races, subraces, and tribes is to PRESERVE COMMON TRAITS, because yes, those traites are an advantage. Why? because we differ in 1) neotonic development, male-famale behavioral and cognitive bias, and most importantly – the relative sizes of the classes and therefore the distribution of NORMS produces the greatest difference.

    If race had no meaning, people would not VOTE on racial lines, mate on racial lines, work on racial lines, associate on racial lines, and do so increasingly as our sexual, social, economic, and political, market value increases.

    Most of us live our lives within three degrees of relations, and an insignificant number of outliers do not.

    SO yes, scientifically humans universally act by race, subrace, tribe, clan, class, and gender, and the only people who say otherwise are those who promote pseusoscienc ein order to achieve by propaganda and deceit what they cannot achieve by truth, science, and voluntary organization of markets.

    We ACT as if their are races, and have acted as such throughout all of human history. The fact that at the margins its beneficial to reproduce, trade, and associate cross kinship lines is simple what every creature does to cooperate and reproduce in the market for secual, social, and productive competition.

    There are only two paths: ethnic and national plurality which produces continuously competitive evolutionary markets for all, or ethnic and political MONOPOLY producing DYSGENIC reproduction.

    There is a reason why India, the Levant, central asia, Africa, South America, and the pacific islands cannot reach standards of living we see in east asia and western europe.

    DEMOGRAPHICS MATTER MORE THAN ANY OTHER FACTOR.

    Dirty secret of western civlization is that the primary reason for our success is that between 700 and the enlightenment we killed off our underclasses with rapid prosecution and manorialism.

    GENES MATTER MORE THAN ANYTHING ELSE.

    And in the era we are entering, where the low hanging fruits of the capture of long chains of hydrocarbons has been put to use mobilizing any and all underutilized human capital, and where technological advantage is evaporated in a few years, the marginal differences between the wealthy and the poor will be nothing more than the demographics of the polity.

    And it cannot be otherwise.

    Every person at the bottom is six times as much of a drag as every person at the top is productive.


    Source date (UTC): 2018-02-04 14:07:00 UTC

  • They Matter: Species, Breed, Race, Civilization

    The terms Species(undomesticated animals), Breed(domesticated animals), Race/Subrace/Tribe/Class/Clan (Humans), and Civilization/Nation/Country/Polity(organization) evolved in different disciplines in order to differentiate morphological, behavioral, intellectual, and preferential differences. The point of demarcation in Species is for the purpose of defining group membership including morphological, behavioral, social and reproductive membership. The point of demarcation in breeds is for the preservation of common traits. The point of demarcation in races, subraces, and tribes is to PRESERVE COMMON TRAITS, because yes, those traites are an advantage. Why? because we differ in 1) neotonic development, male-famale behavioral and cognitive bias, and most importantly – the relative sizes of the classes and therefore the distribution of NORMS produces the greatest difference. If race had no meaning, people would not VOTE on racial lines, mate on racial lines, work on racial lines, associate on racial lines, and do so increasingly as our sexual, social, economic, and political, market value increases. Most of us live our lives within three degrees of relations, and an insignificant number of outliers do not. SO yes, scientifically humans universally act by race, subrace, tribe, clan, class, and gender, and the only people who say otherwise are those who promote pseusoscienc ein order to achieve by propaganda and deceit what they cannot achieve by truth, science, and voluntary organization of markets. We ACT as if their are races, and have acted as such throughout all of human history. The fact that at the margins its beneficial to reproduce, trade, and associate cross kinship lines is simple what every creature does to cooperate and reproduce in the market for secual, social, and productive competition. There are only two paths: ethnic and national plurality which produces continuously competitive evolutionary markets for all, or ethnic and political MONOPOLY producing DYSGENIC reproduction. There is a reason why India, the Levant, central asia, Africa, South America, and the pacific islands cannot reach standards of living we see in east asia and western europe. DEMOGRAPHICS MATTER MORE THAN ANY OTHER FACTOR. Dirty secret of western civlization is that the primary reason for our success is that between 700 and the enlightenment we killed off our underclasses with rapid prosecution and manorialism. GENES MATTER MORE THAN ANYTHING ELSE. And in the era we are entering, where the low hanging fruits of the capture of long chains of hydrocarbons has been put to use mobilizing any and all underutilized human capital, and where technological advantage is evaporated in a few years, the marginal differences between the wealthy and the poor will be nothing more than the demographics of the polity. And it cannot be otherwise. Every person at the bottom is six times as much of a drag as every person at the top is productive.
  • They Matter: Species, Breed, Race, Civilization

    The terms Species(undomesticated animals), Breed(domesticated animals), Race/Subrace/Tribe/Class/Clan (Humans), and Civilization/Nation/Country/Polity(organization) evolved in different disciplines in order to differentiate morphological, behavioral, intellectual, and preferential differences. The point of demarcation in Species is for the purpose of defining group membership including morphological, behavioral, social and reproductive membership. The point of demarcation in breeds is for the preservation of common traits. The point of demarcation in races, subraces, and tribes is to PRESERVE COMMON TRAITS, because yes, those traites are an advantage. Why? because we differ in 1) neotonic development, male-famale behavioral and cognitive bias, and most importantly – the relative sizes of the classes and therefore the distribution of NORMS produces the greatest difference. If race had no meaning, people would not VOTE on racial lines, mate on racial lines, work on racial lines, associate on racial lines, and do so increasingly as our sexual, social, economic, and political, market value increases. Most of us live our lives within three degrees of relations, and an insignificant number of outliers do not. SO yes, scientifically humans universally act by race, subrace, tribe, clan, class, and gender, and the only people who say otherwise are those who promote pseusoscienc ein order to achieve by propaganda and deceit what they cannot achieve by truth, science, and voluntary organization of markets. We ACT as if their are races, and have acted as such throughout all of human history. The fact that at the margins its beneficial to reproduce, trade, and associate cross kinship lines is simple what every creature does to cooperate and reproduce in the market for secual, social, and productive competition. There are only two paths: ethnic and national plurality which produces continuously competitive evolutionary markets for all, or ethnic and political MONOPOLY producing DYSGENIC reproduction. There is a reason why India, the Levant, central asia, Africa, South America, and the pacific islands cannot reach standards of living we see in east asia and western europe. DEMOGRAPHICS MATTER MORE THAN ANY OTHER FACTOR. Dirty secret of western civlization is that the primary reason for our success is that between 700 and the enlightenment we killed off our underclasses with rapid prosecution and manorialism. GENES MATTER MORE THAN ANYTHING ELSE. And in the era we are entering, where the low hanging fruits of the capture of long chains of hydrocarbons has been put to use mobilizing any and all underutilized human capital, and where technological advantage is evaporated in a few years, the marginal differences between the wealthy and the poor will be nothing more than the demographics of the polity. And it cannot be otherwise. Every person at the bottom is six times as much of a drag as every person at the top is productive.
  • Can Someone Genuinely Be A “white Advocate” And Not Be Misguided Or Racist?

    Kin selection is universal, and is one of the principle reasons for both western and east asian success compared to the indo-iranian, semitic, and african peoples.

    It’s not a secret or an accident why the far east and the far west rapidly surpassed the rest of eurasia-africa.

    Diversity, democracy, universalism, are all terms for dysgenic reproduction.

    https://www.quora.com/Can-someone-genuinely-be-a-white-advocate-and-not-be-misguided-or-racist

  • Can Someone Genuinely Be A “white Advocate” And Not Be Misguided Or Racist?

    Kin selection is universal, and is one of the principle reasons for both western and east asian success compared to the indo-iranian, semitic, and african peoples.

    It’s not a secret or an accident why the far east and the far west rapidly surpassed the rest of eurasia-africa.

    Diversity, democracy, universalism, are all terms for dysgenic reproduction.

    https://www.quora.com/Can-someone-genuinely-be-a-white-advocate-and-not-be-misguided-or-racist

  • photos_and_videos/TimelinePhotos_dJ9jhts2Ng/27503394_187184071878491_23571431584

    photos_and_videos/TimelinePhotos_dJ9jhts2Ng/27503394_187184071878491_23571431584

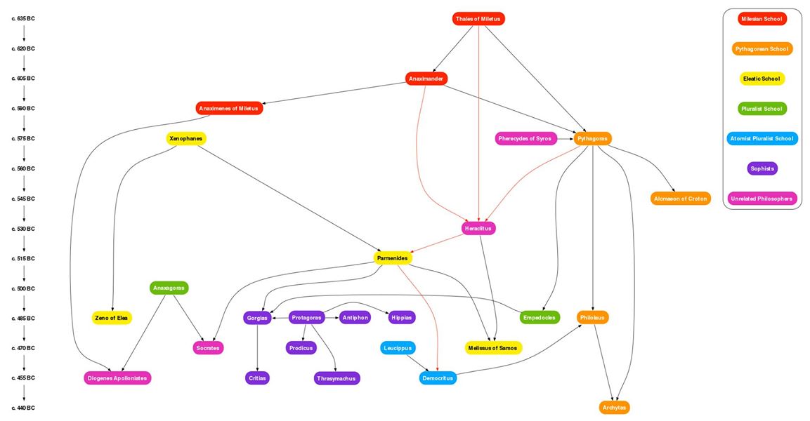
    photos_and_videos/TimelinePhotos_dJ9jhts2Ng/27503394_187184071878491_2357143158474927727_o_187184071878491.jpg ORIGINS OF PHILOSOPHY IN COMPETITION BETWEEN NATURALISTS, THEOLOGIANS(Pseudoscience), AND MYTHICISTS(PseudoHistorians)

    The Presocratic philosophers were called physiologoi (Greek: φυσιολόγοι; in English, physical or natural philosophers). Aristotle was the first to make a clear distinction between these physiologoi or physikoi (“physicists”, after physis, “nature”) who sought natural explanations for phenomena, and the earlier theologoi (theologians), or mythologoi (story tellers and bards) who attributed these phenomena to various gods.

    Diogenes Laërtius divides the physiologoi into two groups: Ionian, led by Anaximander, and the Italiote, led by Pythagoras.

    IT BEGINS IN 635 BC

    But they begin in 635BC with Thales, who was a greek citizen, but may or may not have been a descendent of the Phoenicians, who may or may not have originated on the Red sea, which may or may not refer to the civilization that developed on the trade route between africa and yemen in that region south of what is today ethiopia, but continues across the south of the arabian peninsula, and to the trade routes with India. It is this trade route as much as the mediterranean that accounted for much of the wealth of the levant.

    Engineering and construction, and Commercial transactions encourage the development of contract, reason and calculation – because of risk, investment, and liability.

    So Thales evolved his thought Just as there is a competition today between literary and theological authors, and scientists, and commercialists. The law has no competitor except religion.

    And its possibly important to note that it was the borderland peoples who invented reason, not the urbanites in Athens. Why? Density encourages civic deceit. Objective analysis of civic deceit produces reason.

    Thales bought all the olive presses in Miletus after predicting the weather and a good harvest for a particular year. Another version of the story has Aristotle explain that Thales had reserved presses in advance, at a discount, and could rent them out at a high price when demand peaked, following his prediction of a particularly good harvest. Aristotle explains that Thales’ objective in doing this was not to enrich himself but to prove to his fellow Milesians that philosophy could be useful, contrary to what they thought, or alternatively, Thales had made his foray into enterprise because of a personal challenge put to him by an individual who had asked why, if Thales was an intelligent famous philosopher, he had yet to attain wealth. This first version of the story would constitute the first historically known creation and use of futures, whereas the second version would be the first historically known of creation and use of options.

    But his theoretical insights are from geometry.

    |CAUSALITY| Commerce(Finance) > Engineering > Geometry > Science.ORIGINS OF PHILOSOPHY IN COMPETITION BETWEEN NATURALISTS, THEOLOGIANS(Pseudoscience), AND MYTHICISTS(PseudoHistorians)

    The Presocratic philosophers were called physiologoi (Greek: φυσιολόγοι; in English, physical or natural philosophers). Aristotle was the first to make a clear distinction between these physiologoi or physikoi (“physicists”, after physis, “nature”) who sought natural explanations for phenomena, and the earlier theologoi (theologians), or mythologoi (story tellers and bards) who attributed these phenomena to various gods.

    Diogenes Laërtius divides the physiologoi into two groups: Ionian, led by Anaximander, and the Italiote, led by Pythagoras.

    IT BEGINS IN 635 BC

    But they begin in 635BC with Thales, who was a greek citizen, but may or may not have been a descendent of the Phoenicians, who may or may not have originated on the Red sea, which may or may not refer to the civilization that developed on the trade route between africa and yemen in that region south of what is today ethiopia, but continues across the south of the arabian peninsula, and to the trade routes with India. It is this trade route as much as the mediterranean that accounted for much of the wealth of the levant.

    Engineering and construction, and Commercial transactions encourage the development of contract, reason and calculation – because of risk, investment, and liability.

    So Thales evolved his thought Just as there is a competition today between literary and theological authors, and scientists, and commercialists. The law has no competitor except religion.

    And its possibly important to note that it was the borderland peoples who invented reason, not the urbanites in Athens. Why? Density encourages civic deceit. Objective analysis of civic deceit produces reason.

    Thales bought all the olive presses in Miletus after predicting the weather and a good harvest for a particular year. Another version of the story has Aristotle explain that Thales had reserved presses in advance, at a discount, and could rent them out at a high price when demand peaked, following his prediction of a particularly good harvest. Aristotle explains that Thales’ objective in doing this was not to enrich himself but to prove to his fellow Milesians that philosophy could be useful, contrary to what they thought, or alternatively, Thales had made his foray into enterprise because of a personal challenge put to him by an individual who had asked why, if Thales was an intelligent famous philosopher, he had yet to attain wealth. This first version of the story would constitute the first historically known creation and use of futures, whereas the second version would be the first historically known of creation and use of options.

    But his theoretical insights are from geometry.

    |CAUSALITY| Commerce(Finance) > Engineering > Geometry > Science.


    Source date (UTC): 2018-02-03 13:36:00 UTC

  • Origins Of Philosophy

    ORIGINS OF PHILOSOPHY IN COMPETITION BETWEEN NATURALISTS, THEOLOGIANS(Pseudoscience), AND MYTHICISTS(PseudoHistorians) The Presocratic philosophers were called physiologoi (Greek: φυσιολόγοι; in English, physical or natural philosophers). Aristotle was the first to make a clear distinction between these physiologoi or physikoi (“physicists”, after physis, “nature”) who sought natural explanations for phenomena, and the earlier theologoi (theologians), or mythologoi (story tellers and bards) who attributed these phenomena to various gods. Diogenes Laërtius divides the physiologoi into two groups: Ionian, led by Anaximander, and the Italiote, led by Pythagoras. IT BEGINS IN 635 BC But they begin in 635BC with Thales, who was a greek citizen, but may or may not have been a descendent of the Phoenicians, who may or may not have originated on the Red sea, which may or may not refer to the civilization that developed on the trade route between africa and yemen in that region south of what is today ethiopia, but continues across the south of the arabian peninsula, and to the trade routes with India. It is this trade route as much as the mediterranean that accounted for much of the wealth of the levant. Engineering and construction, and Commercial transactions encourage the development of contract, reason and calculation – because of risk, investment, and liability. So Thales evolved his thought Just as there is a competition today between literary and theological authors, and scientists, and commercialists. The law has no competitor except religion. And its possibly important to note that it was the borderland peoples who invented reason, not the urbanites in Athens. Why? Density encourages civic deceit. Objective analysis of civic deceit produces reason. Thales bought all the olive presses in Miletus after predicting the weather and a good harvest for a particular year. Another version of the story has Aristotle explain that Thales had reserved presses in advance, at a discount, and could rent them out at a high price when demand peaked, following his prediction of a particularly good harvest. Aristotle explains that Thales’ objective in doing this was not to enrich himself but to prove to his fellow Milesians that philosophy could be useful, contrary to what they thought, or alternatively, Thales had made his foray into enterprise because of a personal challenge put to him by an individual who had asked why, if Thales was an intelligent famous philosopher, he had yet to attain wealth. This first version of the story would constitute the first historically known creation and use of futures, whereas the second version would be the first historically known of creation and use of options. But his theoretical insights are from geometry. |CAUSALITY| Commerce(Finance) > Engineering > Geometry > Science.
  • Origins Of Philosophy

    ORIGINS OF PHILOSOPHY IN COMPETITION BETWEEN NATURALISTS, THEOLOGIANS(Pseudoscience), AND MYTHICISTS(PseudoHistorians) The Presocratic philosophers were called physiologoi (Greek: φυσιολόγοι; in English, physical or natural philosophers). Aristotle was the first to make a clear distinction between these physiologoi or physikoi (“physicists”, after physis, “nature”) who sought natural explanations for phenomena, and the earlier theologoi (theologians), or mythologoi (story tellers and bards) who attributed these phenomena to various gods. Diogenes Laërtius divides the physiologoi into two groups: Ionian, led by Anaximander, and the Italiote, led by Pythagoras. IT BEGINS IN 635 BC But they begin in 635BC with Thales, who was a greek citizen, but may or may not have been a descendent of the Phoenicians, who may or may not have originated on the Red sea, which may or may not refer to the civilization that developed on the trade route between africa and yemen in that region south of what is today ethiopia, but continues across the south of the arabian peninsula, and to the trade routes with India. It is this trade route as much as the mediterranean that accounted for much of the wealth of the levant. Engineering and construction, and Commercial transactions encourage the development of contract, reason and calculation – because of risk, investment, and liability. So Thales evolved his thought Just as there is a competition today between literary and theological authors, and scientists, and commercialists. The law has no competitor except religion. And its possibly important to note that it was the borderland peoples who invented reason, not the urbanites in Athens. Why? Density encourages civic deceit. Objective analysis of civic deceit produces reason. Thales bought all the olive presses in Miletus after predicting the weather and a good harvest for a particular year. Another version of the story has Aristotle explain that Thales had reserved presses in advance, at a discount, and could rent them out at a high price when demand peaked, following his prediction of a particularly good harvest. Aristotle explains that Thales’ objective in doing this was not to enrich himself but to prove to his fellow Milesians that philosophy could be useful, contrary to what they thought, or alternatively, Thales had made his foray into enterprise because of a personal challenge put to him by an individual who had asked why, if Thales was an intelligent famous philosopher, he had yet to attain wealth. This first version of the story would constitute the first historically known creation and use of futures, whereas the second version would be the first historically known of creation and use of options. But his theoretical insights are from geometry. |CAUSALITY| Commerce(Finance) > Engineering > Geometry > Science.
  • —“Why Do People Take An Interest In Racism?”—

    —“WHY DO PEOPLE TAKE AN INTEREST IN RACISM?”— Because race, subrace, tribe, and class are meaningful and successful means of identifying kin, and the vast majority of us associate with, work with, vote with, reproduce with, kin, because the problem of signaling, trusting, risk and cost of doing so is lower than that of non-kin – and the outliers (15%) are at the extremes where their sexual-social-economic market value is vastly lower, or vastly higher than the mean of their kin group. And it’s good for each to do so. Diversity (Miscegenation) is extremely bad for genes except on the margins (low sexual and social market value). Because they cannot easily be corrected through ingroup selection. All accusations of racism are just forms of gossip and shaming in order to obscure pursuit of political power without earning it through market means. Curt Doolittle The Propertarian Institute Kiev, Ukraine